Slice with Confidence with 3DXpert
Webinar Recording

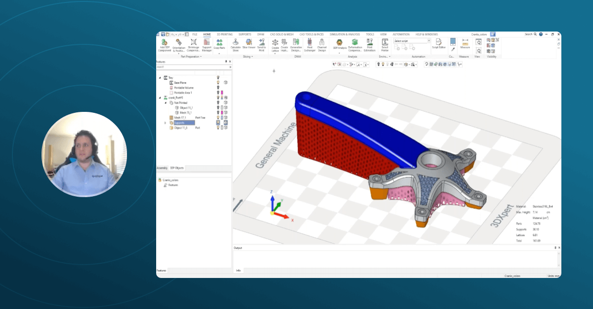
During this webinar, you will learn about optimizing laser parameters for AM. Create competitive advantage for your business. Better laser parameters lead to better parts, and 3DXpert’s integrated slicing technology can help you achieve this goal.
- Learn about 3D Zoning with CAD operations
- Automatic or fully controlled scan path creation
- Best practice: Validated parameter sets
- Fast calculation: Offload computing
- Shorten print time: multi-head balancing